AITUBE
  • 首页
  • AI服务
  • AI知识库系统
  • 课程
  • 专题
    • GPT赚钱
    • GPT知识
    • GPT资讯
  • 论坛
  • API中转站
  • AI工具
  • AI资讯
    • 前沿科技
  • VIP资源VIP
    • VIP课程&教程
    • VIP源码
    • ChatGPT电子书
开通会员
黄金会员
黄金会员
黄金会员开通黄金会员
  • 每日可免费下载资源次数3个[课程+电子书+源码]
  • 部分内容免费阅读
  • 站长精选优质课程折扣购买
  • 加入VIP群及时获取优质资源
  • 会员时长:1 年
  • 更多权益更新中...
开通黄金会员
钻石会员
钻石会员
钻石会员开通钻石会员
  • 每日可免费下载资源次数10个[课程+电子书+源码]
  • 全部内容免费阅读
  • 站长精选优质课程折扣购买
  • 加入VIP群及时获取优质资源
  • 其他各类精选资源免费获取
  • 会员时长:永久
  • 更多权益更新中...
开通钻石会员
    • 开通会员 尊享会员权益
      登录
      注册
      找回密码

      快速登录

      微信登录
  • 首页
  • AI服务
  • AI知识库系统
  • 课程
  • 专题
    • GPT赚钱
    • GPT知识
    • GPT资讯
  • 论坛
  • API中转站
  • AI工具
  • AI资讯
    • 前沿科技
  • VIP资源VIP
    • VIP课程&教程
    • VIP源码
    • ChatGPT电子书
开通会员 尊享会员权益
登录
注册
找回密码

快速登录

微信登录
客服微信:charlesyin6015
图片-AI资源导航站
图片-AI资源导航站
图片-AI资源导航站
图片-AI资源导航站
图片-AI资源导航站
最新发布第321页
排序
    更新
🧠 解码大语言模型的记忆力:上下文长度的前世今生-AI资源导航站

🧠 解码大语言模型的记忆力:上下文长度的前世今生

AI资讯前沿科技
6个月前
04536
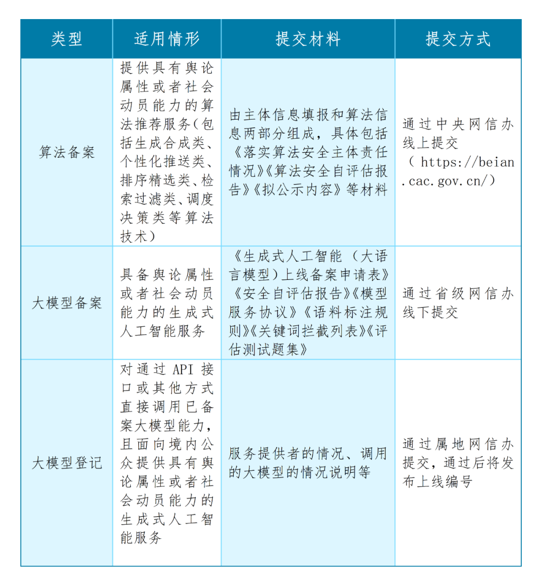
一文说清:什么是算法备案、大模型备案、大模型登记 2.0-AI资源导航站

一文说清:什么是算法备案、大模型备案、大模型登记 2.0

AI资讯前沿科技
6个月前
031851
🧠 解码大语言模型的记忆力:上下文长度的前世今生-AI资源导航站

🧠 解码大语言模型的记忆力:上下文长度的前世今生

AI资讯前沿科技
6个月前
080140
🧠 解码大语言模型的记忆力:上下文长度的前世今生-AI资源导航站

🧠 解码大语言模型的记忆力:上下文长度的前世今生

AI资讯前沿科技
6个月前
096147
🧠 解码大语言模型的记忆力:上下文长度的前世今生-AI资源导航站

🧠 解码大语言模型的记忆力:上下文长度的前世今生

AI资讯前沿科技
6个月前
043663
🧠 解码大语言模型的记忆力:上下文长度的前世今生-AI资源导航站

🧠 解码大语言模型的记忆力:上下文长度的前世今生

AI资讯前沿科技
6个月前
062422
MCP:AI时代的“万能插座”,大厂竞逐的焦点-AI资源导航站

MCP:AI时代的“万能插座”,大厂竞逐的焦点

AI资讯前沿科技
6个月前
064766
一站式AI应用开发平台 Firebase Studio-AI资源导航站

一站式AI应用开发平台 Firebase Studio

AI资讯前沿科技
6个月前
033896
打起来了!MCP VS A2A,谁才是Agent的未来事实标准?-AI资源导航站

打起来了!MCP VS A2A,谁才是Agent的未来事实标准?

AI资讯前沿科技
6个月前
074265
🧠 解码大语言模型的记忆力:上下文长度的前世今生-AI资源导航站

🧠 解码大语言模型的记忆力:上下文长度的前世今生

AI资讯前沿科技
6个月前
056596
精华好文!用LLM评估LLM,真的靠谱吗?技术上如何实现?-AI资源导航站

精华好文!用LLM评估LLM,真的靠谱吗?技术上如何实现?

AI资讯前沿科技
6个月前
080558
上一页1…319320321322323…599下一页
搜索
开启精彩搜索

GPT 账号服务

👉🏻 AI知识库搭建服务

👉🏻 AI综合服务

👉🏻 AI资源商城

👉🏻 查看 AI 工具大全

👉🏻 站长实操AI&ChatGPT 课程

联系我们

微信:charlesyin6015

YouTube

YouTube频道👉🏻 运营小哥查尔斯

YouTube频道👉🏻 查尔斯AI工作室

  • AITUBE

    AI资源导航站,让你更快捷了解AI的使用
  • 友链申请 免责声明 广告合作 关于我们

    Copyright © 2023 · AI资源导航站 ·
    扫一扫加微信-AI资源导航站
  • 扫码加微信-AI资源导航站

    扫码加微信
AI知识库
AI知识库部署服务
查看详情
扫码添加微信-AI资源导航站
在手机上浏览此页面

登录
没有帐号?立即注册
用户名或邮箱
登录密码
找回密码

社交帐号登录

微信登录
注册
已有帐号,立即登录
设置用户名
邮箱
验证码
设置密码
重复密码
AI知识库搭建服务

AI知识库系统

点击了解部署服务

AI知识库系统